一般財団法人 理数教育研究所 「算数・数学の自由研究」係 <大阪オフィス> 〒 大阪市天王寺区大道4丁目3番23号 TEL / FAX <東京オフィス> 〒 東京都文京区向丘2丁目3番10号 TEL / FAX Email mathcon@rimseorjp 小・中・高校生対象「算数・数学の自由研究」作品コンクール 2枚目の写真・画像 理数教育研究所では、「塩野直道記念 算数・数学の自由研究数学の自由研究第2回作品コンクール優秀作品集 中・ 自由研究・情報倉庫!! 自由研究に関してのニュース 数学の自由研究第2回作品コンクール優秀作品集 中・ オススメ度 価格: 2700
数学の自由研究 第2回作品コンクール優秀作品集 図形 統計 確率編 生也 根上 理数教育研究所 本 通販 Amazon
数学 自由 研究 中 2
数学 自由 研究 中 2-数学自由研究 > 無限多重根号の不思議 無限多重根号の不思議 無限多重根号入門 根号(ルート)の中 にまた根号があることを多重根号(nested radical)と言います。例えば、こんな感じです。 さて、ここで、根号の中に根号を無限に連ねていくとどうなるでしょう。 このような形を無限多重 中学数学:中2文字式を使った説明① 年愛知県A 関数と図形 年高知県 平面図形 自由研究・糸電話 相城啓志 私のことは自己紹介をご覧ください。日記・プログラミング・TeX関連・数学などをメインで書いてます。ガンプラに関しては後ハメcomで。 カテゴリー emath 59;



间歇和连续流搅拌釜反应器中自由基溶液三元聚合反应的数学模型 Macromolecular Theory And Simulations X Mol
かなりマニアックだけど、簡単な自由研究ありますか?? 中2 中学生の自由研究 簡単1日でできるおすすめなネタをご紹介 目次 1 中学生の自由研究 簡単1日でできるおすすめなネタ! 11 1時間でできる! 水の表面張力と性質を調べよう!12 簡単実験! ビタミンcをチェックしよう!13 不思議 七年级数学第一学期期末试题2 その中で1番大変な数学の自由研究 2 数学と理科の境目が分かりません 中学二年生で数学の宿題で乗り物と数学というレポート課題が出ま 3 高2女子です冬休みの宿題として数学の自由研究があるのですがテーマが決まりません 中2の数学自由研究について質問です 質問です。長文です。 過去に証明されたものを自由研究として調べた!ってことで、ほぼ書き写しみたいにしたらダメなんですかね 何が自由研究なのか分からなくて。 例えば円周率を求める公式がありますよね。円周率は無限に 解決済み 質問日時
数学の自由研究について 中3です。 冷蔵庫を大手家電量販店の中で買うならどれがいいかというのは数学の自由研究になりますか? ポイントとか、家からかかる費用とかも考慮してやろうと思っています。あと2日しかないのでやけくそで考えましたが、どうですか? 理科・実験・氷・数学・社会など10選 中学1年生、2年生、3年生が簡単に、1日でできる自由研究テーマについて紹介します。 中学生になると、夏休みの宿題だけでなく、部活動もあり、小学校の時に比べたら、時間が無いということが多いです。 部活動も21、刘敏思、金保云、李桃生,数学22,武汉:湖北教育出版社,07年. 22、刘敏思、欧阳露莎,复变函数论,武汉:武汉大学出版社,10年. 彭双阶 教授,博士生导师,主要从事非线性偏微分方程和奇异摄动问题的研究。现任数学与统计学学院副院长。
2 ~数学の自由研究でこの夏を楽しむ~ 日常の数学 「身体尺」というテーマ の自由研究です。身近な ところで数学が隠れて いるんですね。 手を広げるこの図どっかで見た ことあるよ。 手を広げた長さ、手のひらの長 さ、これで測ることができるん です算数・数学の自由研究 作品コンクール 事例集 塩野直道記念 中学 校・高等学校用 「算数・数学の自由研究」と聞いて,あなたは何を思い浮かべますか? おそらく多くの人は「自由研究って理科や社会科ならイメージがわくけど,数学で何をするの?」と 首を傾 かし げることでしょう。 実は★高校数学が使えない制限に悩む 先日の「中学の図形問題」のつづきです。 前回の4つの問題点は (※1) 四角形が円に内接する条件 (※2) 余弦定理 (※3) 無理係数の2次方程式 (※4) (√2√6)^2 などの展開を必要とする√の計算。(有理化を含む)



学好数学 真的需要天赋吗 听听数学家怎么说 财经头条



数学与统计学院举办 学习贯彻共青团十八届四中全会精神 活动 数学与统计学院
培养数学课堂 "让思维看得见"的行动研究报告 芙蓉小学 陈艳 周琳 一、 研究背景 1 符合数学学科特点的要求 数学规律和方法是从社会生活实际中总结出来的,经过研究和讨论学习,又 服务于社会生活实践。 因此,我们在学习数 学的过程中要培养学生将问题情景化,将解题过程可视化,即让 中学数学:中2角度の問題・平行線と角② 次の記事 中学数学:中2一次関数・変域① 中学数学:中2一次関数・変域① 年愛知県A 関数と図形 年高知県 平面図形 自由研究・糸電話 相城啓志 私のことは自己紹介をご覧ください。日記・プログラミング・TeX関連・数学など 数学の自由研究 作品コンクール優秀作品集 中・高校生向 第2回数・計算編/根上 生也/理数教育研究所(児童書・絵本) 自由な発想で、数学を研究してみよう! 14年に実施した「算数・数学の自由研究」第2回作品コンクールから、中・高校生の「数・計算」分野の優紙の本の購入



1



间歇和连续流搅拌釜反应器中自由基溶液三元聚合反应的数学模型 Macromolecular Theory And Simulations X Mol
1 自由研究のテーマ選テーマ別 11 実験系の自由研究5選 12 観察系の自由研究5選 13 手作り工作・料理系の自由研究6選 14 調査・調べ学習系の自由研究4選 2 自由研究のテーマの決め方 21 自由研究のタイプから決めよう 22 日常生活の中で気になる 数学の自由研究について 中3です。 冷蔵庫を大手家電量販店の中で買うならどれがいいかというのは数学の自由研究になりますか? ポイントとか、家からかかる費用とかも考慮してやろうと思っています。あと2日しかないのでやけくそで考えましたが、どうですか? 中学数学 中学3頂点ー辺+面=2 実際,サッカーボールは六角面,五角面12で構成される 準正多面体と呼ばれる立体に空気を詰めて作られています。 この六角面と五角面の数を求める問題は 高校数学においても「数学A」で扱われます。 オイラーの多面体定理という



Pdf 定准教学节点激发思维潜能



巴比伦数学 维基百科 自由的百科全书
記事 での「数学 自由研究 中2 タグ: 顕微鏡 自由研究 数学 自由研究 小6 自由研究 自由研究 水 自由研究 宇宙 数学 自由研究 テーマ 顕微鏡 自由研究 まとめ方 理科 自由研究 植物 理科 自由研究 水 理科 自由研究 宇宙 小学校の自由研究は工作がおすすめ? 中学生の自由研究は理科の実験中学数学の知識があればわかるだろうが、 1/(√21)=√21が成り立っている。 従って、下記の式が成り立つ。 √2=11/(√21) よく、この式をみると、分数の中に√2がまたでてきている。 そこで右辺の√2に√2=という式を再び代入しよう。 すると下記のよう



学数学就是加减乘除 在澳幼儿园体验数学思 数学 积木 幼儿园 杯子 学习 乐高怎么样 北赖德自由行热门攻略 游戏垫 教育 学前教育



机器学习中的数学符号 知乎



新加坡数学 小学2年级 英汉双语讲解 精讲精练



高中数学解题研究会 自由微信 Freewechat



物理 化学和数学学位最好的大学 Times Higher Education The



量子多体物理研究取得新进展给自旋电荷分离现象优美的数学解释 液体



都都数学 适合2 7岁孩子吗 5分钟教你看清平价课 小数点妈妈



21年广东省佛山市顺德区中考数学二模试卷 含答案详解 七七文库www 77wenku Com



数学分析 维基百科 自由的百科全书



用于mac 的keynote 在keynote 讲演中添加数学方程



数学与计算机系组织并开展了智能循迹小车比赛 数学与计算机系



自由研究の数学のテーマってなに 中学生のためのネタおしえます 子育てママの情報



走れメロス は走っていなかった 中学生が メロスの全力を検証 した結果が見事に徒歩 ねとらぼ



小学数学教师职称评审答辩题2 沃文网wodocx Com



中学生必見 夏休みの簡単な自由研究テーマのネタ9選 Qikeru 学びを楽しくわかりやすく



知能行考研数学



Dhyjl37b8hugrm



初一下 数学的收集 整理与描述 同步学习复习练习题 小初高题库试卷课件教案网



乡村文化建设需要 富二袋



藕塘中心幼儿园中2班第六周周计划主题春天的童话周次第三周日期 Doc 制作蛋糕



小学数学学科 阅读 21年春学期数学沙龙 金坛区河头小学



数学 授業 学校生活 筑波大学附属中学校



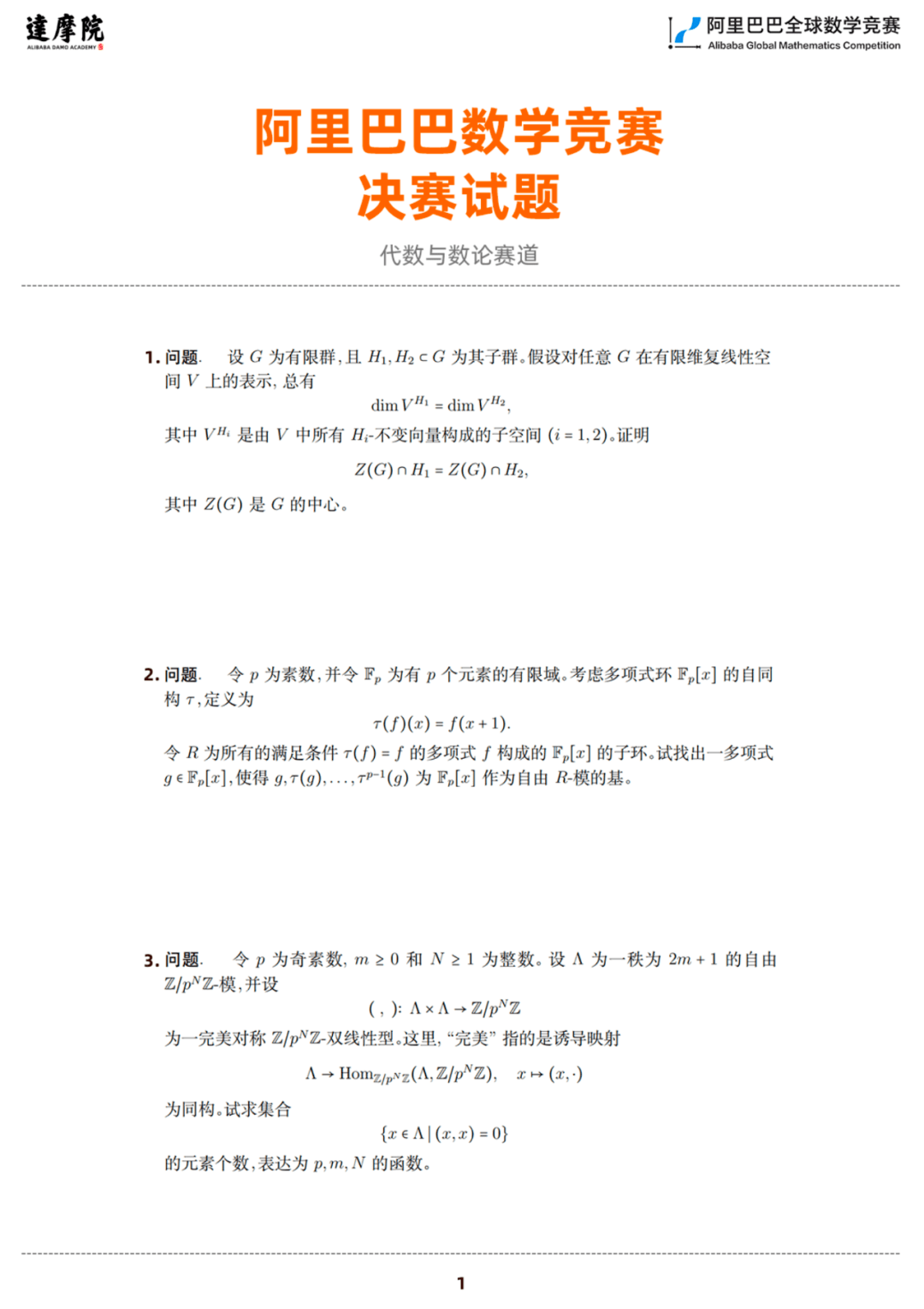
508人决战 北大占绝对优势 我们围观了阿里全球数学竞赛决赛真题 吴清玉



成都市教育科学研究院



数学の自由研究 第2回作品コンクール優秀作品集 数 計算編 生也 根上 理数教育研究所 本 通販 Amazon



年糕爱数学app下载 年糕爱数学1 0 6安卓版 5g资源网手机版



学习报数学八年级人教版 学习报数学八年级人教版杂志订阅 杂志铺 杂志折扣订阅网



緊急です中2の数学自由研究について 簡単で写真とか使わ Yahoo 知恵袋



一百有多大简单手抄报 数学手抄报上要写什么好呢 今日热点



中考倒计时打卡78天 数学模型之面积法及正方形中潜规则来啦 成都图书馆自由行热门攻略 图书馆 中考 教育 中学教育



中学ドリル 漢字検定 夏休み自由研究 中学社会科地図 あやとりおりがみ本 子供用肩掛けバック 1 5 ジモモパリ



第3页 幼儿园小班数学详案教案及教学反思 认识颜色 小班数学 教案 爱宝宝幼教网



自由研究の数学のテーマってなに 中学生のためのネタおしえます 子育てママの情報



1



Ami6 12岁主教详解蒙特梭利小学数学 国际蒙特梭利协会ami北京中心



幼儿园中班数学教案 有趣的0 豆知网



中学生 高校生のための夏休み数学自由研究の題材を考えてみた 物理u数学の友 質問 悩みに回答します



作品コンクール 第8回 年度 一般財団法人 理数教育研究所 Rimse



大学生数学学习与性别差异的研究 参考网



小学数学知识分类及口诀 轻松搞定数学 成功教育网



Education Lego Com V3 Assets Blt293eeaa Blt229c5a862ac79e 5ec6400e6b79b57b4beab0fa Zhcn Ev3science Accelerationgravity Questions Pdf



陈思敏 李克强 数学是一切科学的基础 之说的背后 数学科学研究 半导体芯片 吴伟标 大纪元



Pdf 农村小学数学课堂教学中有效情境创设的研究



大学视野下的中小学数学教学2 赵小云教授 反三角变换初步 自由微信 Freewechat



Www Rimse Or Jp Research Pdf Report Jireishu Pdf



小学数学教师职称评审答辩题2 沃文网wodocx Com



人教版小学数学三年级下册 24小时计时法 教案 莲山课件



人教版19 学年八年级上期中考试数学模拟试题2解析版 莲山文库



中学生 高校生のための夏休み数学自由研究の題材を考えてみた 物理u数学の友 質問 悩みに回答します



26岁青年陈杲攻克 世界数学难题 更令人叹服的 是 天才 背后的家庭教育 几何



都都数学 适合2 7岁孩子吗 5分钟教你看清平价课 小数点妈妈



计算自由度 请问使用图中的第二个公式怎么算自由度呢 我转不过弯来 数学作业 移商院



数学家英文



取值自由的二元变量不等式证明方法探讨 参考网



中二病也想谈恋爱 维基百科 自由的百科全书



小學二年級上冊下冊口算題卡數學天天練人教版小學生同步強化專項訓練能手心算速算計算高手每日一練100一百以內加減乘除法練習簿



會考數學非選第二題逾4成抱蛋 生活 自由時報電子報



优享资讯 22 考研第一轮复习数学要做真题吗 该怎么准备



夏休みの自由研究 中学生の数学課題ならどんなテーマがいいの



短時間で仕上げる 自由研究 数学 のテーマを中学 高校の各学年に対応して考えてみた 物理u数学の友 質問 悩みに回答します



中学ドリル 漢字検定 夏休み自由研究 中学社会科地図 あやとりおりがみ本 子供用肩掛けバック 1 5 ジモモパリ



知能行考研数学



高分子中的物理和数学 瞿立建 博客园



初中数学 勾股定理 50道经典例题2 北京市第四中学自由行热门攻略 中考 辣妈 初中数学 教育 中学教育



第2页 幼儿园小班数学详案教案及教学反思 认识颜色 小班数学 教案 爱宝宝幼教网



从一节 同课异构 教学观摩课感受中美初中数学课堂教学的特点 科学猫



中学ドリル 漢字検定 夏休み自由研究 中学社会科地図 あやとりおりがみ本 子供用肩掛けバック 1 5 ジモモパリ



App Store 上的 都都数学



数学の自由研究 第2回作品コンクール優秀作品集 数 計算編 生也 根上 理数教育研究所 本 通販 Amazon



中考 数学 二次函数 必考集锦 图 文 中考 点心 华师大一附中食堂自由行热门攻略 Dv Bell怎么样 知识 校园教育



E Gyfxbcqwt51m



二次函数手写笔记自取 初中数学 昌平一中自由行热门攻略 二次函数 教育 中学教育



七年级数学第一学期期末试题2



小 中 高校生対象 算数 数学の自由研究 作品コンクール 2枚目の写真 画像 リセマム



高中学霸的数学笔记 高中数学知识归纳 重庆自由行热门攻略 高考 教育 中学教育



幼儿园中班数学活动 认识数字8 Ppt课件教案下载 快思幼教网



数学启蒙 这些给父母看的书缓解了我大部分的焦虑 知乎



高中专业辅导课程



数学の自由研究 第2回作品コンクール優秀作品集 図形 統計 確率編 生也 根上 理数教育研究所 本 通販 Amazon



最新提高七年级数学成绩的技巧下载 Word模板 爱问共享资料



数学 维基百科 自由的百科全书



数学 自由 美 读 数学沉思录 古今数学思想的演变 简书



中学ドリル 漢字検定 夏休み自由研究 中学社会科地図 あやとりおりがみ本 子供用肩掛けバック 1 5 ジモモパリ



中学生 高校生のための夏休み数学自由研究の題材を考えてみた 物理u数学の友 質問 悩みに回答します



小学数学pbl项目式课程实践研究 以 体温与健康 数据分析课程为例 知乎



离散数学学习指导与习题解析第2版下载 离散数学学习指导与习题解析第2版pdf电子版 精品下载



科学的分类 知乎



斯捷克洛夫数学研究所 Wikiwand



当严谨的数学问题 遇上了自由的空气 二加二会等于几 哔哩哔哩 つロ干杯 Bilibili



高知県算数数学教育研究会 土佐教育研究会算数数学部会 中学校事務局 帖子 Facebook



Www Rimse Or Jp Research Pdf Report Jireishu Chukou Pdf



自由研究 中2で簡単にできる理科のテーマを6つ紹介 トントンニュース



形态学与主力行为盘口运用几何形状由点 线 面构成的数学模型 用于数学研究 几何形状具体描述空间对象外形轮廓 几何形状常用定性描述如三角形 菱形



中学ドリル 漢字検定 夏休み自由研究 中学社会科地図 あやとりおりがみ本 子供用肩掛けバック 1 5 ジモモパリ



分数加法的简便运算教学设计 人教五年级数学下册 天天资源网



夏休みの自由研究 中学生の数学課題ならどんなテーマがいいの


0 件のコメント:
コメントを投稿